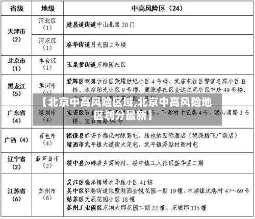
【北京中高风险区域,北京中高风险地区划分最新】

北京朝阳区是中风险还是低风险

〖壹〗、北京朝阳区不是低风险区,近来存在高风险和中风险地区。

【北京中高风险区域,北京中高风险地区划分最新】-第1张图片

〖贰〗、由高风险地区降为中风险地区:朝阳区潘家园街道潘家园社区:近14天累计报告3例本土确诊病例 ,即日起由高风险地区降为中风险地区 。由中风险地区降为低风险地区:朝阳区金盏乡金盏嘉园二社区:近14天累计报告1例本土确诊病例,即日起由中风险地区降为低风险地区。

〖叁〗 、近来,北京朝阳区部分区域被划定为中风险地区。具体而言 ,朝阳区平房乡姚家园东社区、平房乡姚家园西社区因近14天各累计报告3例本土确诊病例,已由低风险地区升级为中风险地区 。截至相关时间节点,北京市共有3个中风险地区 ,均位于朝阳区。

北京算是疫情重点地区吗/北京属于疫情重点地区吗

北京有属于疫情重点地区的情况。首先,明确疫情重点地区的判定标准 。根据相关规定,疫情重点地区原则上是指14天内发生本地病例(或无症状感染者)或公布疫情中、高风险地区的地域。这一标准为判断一个地区是否属于疫情重点地区提供了清晰 、客观的依据。从本地病例情况来看 ,北京存在新增本土感染者的情况 。

重点人员管控除通道查控外,北京同步强化对境外进京人员、重点地区及中高风险地区进京人员的管理,要求其落实医学观察措施。例如 ,境外返京人员需接受集中隔离观察 ,中高风险地区人员可能需提供核酸检测阴性证明或进行居家隔离,以切断疫情传播链条。

例如,疫情早期湖北全省及全国确诊病例超过100人的27个市被列为重点疫区 ,具体包括浙江省温州市、台州市 、杭州市、宁波市,河南省信阳市、驻马店市,安徽省合肥市 、阜阳市 ,江西省南昌市等 。这类地区因疫情传播风险较高,需采取严格管控措施 。

重点疫区是指累计确诊病例数超过100例的城市或地区,在疫情全球爆发背景下 ,也包含境外疫情严重、累计确诊数较高的国家或地区。具体说明如下:国内重点疫区判定标准及实例国内重点疫区以城市为单元,判定标准为累计确诊病例数超过100例。

公共卫生措施需持续加强北京的数据凸显了新冠病毒在局部地区的严重传播趋势,说明现有防控措施仍存在薄弱环节 。需重点强化以下措施:社交距离管控:严格限制非必要聚集活动 ,保持公共场所人员密度在安全范围内。重点场所管理:加强对医疗机构、学校 、商超等人员密集场所的通风消毒和人流管控。

截至2022年6月20日24时,经北京市疾控中心评估,按照《北京市新冠肺炎疫情风险分级标准》 ,昌平区小汤山镇大汤山村双兴苑小区近14天累计报告6例本土确诊病例 ,即日起由中风险地区升级为高风险地区 。截至近来,北京市共有高风险地区1个,中风险地区3个。

北京摘星什么意思

北京摘星指的是北京居民的通信行程码上不再显示星号标记 ,意味着当地疫情风险等级调整后,居民生活与工作秩序恢复正常。 以下是具体说明:星号的含义行程码右上角的星号是疫情期间的风险地区提示标志 。

北京摘星指的是北京居民的行程码上不再显示星号标记,意味着当地风险等级调整后 ,居民生活与工作秩序恢复正常。 具体解释如下:行程码星号的含义行程码由工信部推出,通过手机信号定位用户14天内的到访地区。若某城市存在中风险或高风险地区,该城市名称右上角会标注星号(*) 。

北京摘星指的是北京居民的通信行程卡上不再显示带有星号标记 ,意味着当地风险等级调整后,居民生活与工作秩序恢复正常。 具体解释如下:星号的含义通信行程卡通过星号(*)标记用户到访城市中是否存在中高风险地区。例如,若北京存在中高风险区域 ,则所有北京用户的行程卡右上角会显示星号 。

发表评论